设为首页收藏本站手机号码绑定 天气与日历

 找回密码
 立即注册

QQ登录

只需一步,快速开始

扫一扫,微信登陆

查看: 1299|回复: 6

矿石收音机点亮LED《实验》

[复制链接]
  • TA的每日心情
    开心
    昨天 08:52
  • 35

    主题

    110

    回帖

    5917

    积分

    VIP会员

    积分
    5917

    最佳新人活跃会员

    发表于 2025-10-18 08:30:23 | 显示全部楼层 |阅读模式

    无需多年研究,强信号下矿石收音机总有非凡表现。


    1A.jpg


    2A.jpg


    3A.jpg


    4A.jpg


    5A.jpg


    评分

    参与人数 4贡献 +170 收起 理由
    老虎哥01 + 50 很给力!
    wayne898 + 40
    扒衣广场 + 50 很给力!
    jiachangchun + 30 很给力!

    查看全部评分

  • TA的每日心情
    开心
    昨天 07:57
  • 9

    主题

    220

    回帖

    6891

    积分

    VIP会员

    积分
    6891
    QQ
    发表于 2025-10-18 09:18:32 | 显示全部楼层
    这得多强的信号
    回复

    使用道具 举报

  • TA的每日心情
    开心
    昨天 08:54
  • 2838

    主题

    5099

    回帖

    12万

    积分

    版主

    积分
    125967

    活跃会员热心会员推广达人宣传达人突出贡献优秀版主

    发表于 2025-10-18 09:23:59 | 显示全部楼层
    给楼主点赞。
    请付款支付宝和微信的坛友,注明论坛名字!支付宝:33186942@qq.com  闲置二手网深圳店.第一个支付宝
    回复

    使用道具 举报

  • TA的每日心情
    开心
    昨天 13:54
  • 5

    主题

    310

    回帖

    8973

    积分

    VIP会员

    积分
    8973
    发表于 2025-10-18 14:58:29 | 显示全部楼层
    利用高频无线电台信号点亮LED灯,非常好的实验!说明电压有3V左右,电流也有几个毫安,完全可以尝试整流后给单管或双管收音机供电了,从而实现无电源单管或双管收音机了!
    回复

    使用道具 举报

  • TA的每日心情
    开心
    3 天前
  • 193

    主题

    1526

    回帖

    5万

    积分

    超级版主

    积分
    52668

    最佳新人活跃会员建议奖优秀版主发帖达人突出贡献宣传达人推广达人热心会员荣誉管理最佳发贴质量奖

    QQ
    发表于 2025-10-18 15:08:31 | 显示全部楼层
    难以想象,矿石收音机的输出竟然可以点亮LED!那你这输出有多大的电流?
    回复

    使用道具 举报

  • TA的每日心情
    开心
    昨天 08:52
  • 35

    主题

    110

    回帖

    5917

    积分

    VIP会员

    积分
    5917

    最佳新人活跃会员

     楼主| 发表于 2025-10-18 20:12:43 | 显示全部楼层
    hrblg2004 发表于 2025-10-18 14:58
    利用高频无线电台信号点亮LED灯,非常好的实验!说明电压有3V左右,电流也有几个毫安,完全可以尝试整流后 ...


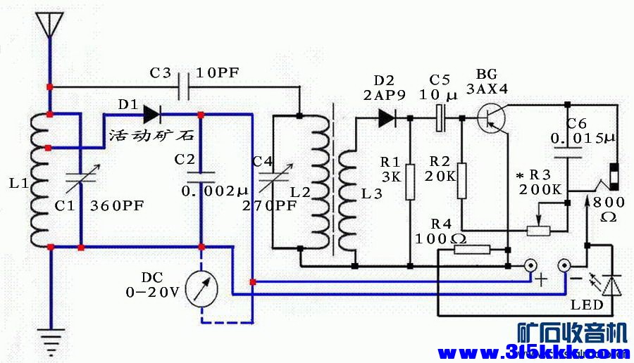
    是的,下面是我制作的无电源晶体管直放式单管机电路图。

    6.jpg



    回复

    使用道具 举报

  • TA的每日心情
    开心
    昨天 13:54
  • 5

    主题

    310

    回帖

    8973

    积分

    VIP会员

    积分
    8973
    发表于 2025-10-18 21:50:56 | 显示全部楼层
    高频信号 发表于 2025-10-18 20:12
    是的,下面是我制作的无电源晶体管直放式单管机电路图。

    我也是早就有这个想法,没想到你这早就有电路图了,不过要想达到理想效果应该加装比较好的室外天线
    回复

    使用道具 举报

    您需要登录后才可以回帖 登录 | 立即注册

    本版积分规则

    关闭

    站长推荐上一条 /1 下一条

    QQ|小黑屋|手机版|闲置二手APP下载|闲置收藏 ( 粤ICP18075818号-1 )粤公网安备 44030002003925号

    GMT+8, 2025-11-16 04:56 , Processed in 0.666394 second(s), 56 queries .

    Powered by Discuz! X3.5

    © 2001-2025 Discuz! Team.

    快速回复 返回顶部 返回列表